• 感恩回馈  耳鼻喉健康盛“惠”!    在线预约免挂号费
  • 现在预约
  • ★ 国家二级甲等医院
  • ★ 省市异地医保、铁路医保定点单位
  • ★ 省重特大疾病即时结算定点医疗机构
  • ★ 市残疾儿童康复救助定点康复机构
  • ★ 平安保险、长城保险定点医疗机构
  • 联系微信

  • 来院路线

  • 在线咨询

  • 400-837-1120

  • 喜报丨民生五官科医疗集团6篇论文入选全国顶级年会,学术成果再创佳绩!

    该文章由郑州民生耳鼻喉于2025年10月03日发表免费预约咨询医生

    金秋十月,喜讯频传。由中华医学会、中华医学会耳鼻咽喉头颈外科学分会主办的“第二十二次耳鼻咽喉头颈外科学术会议”将于2025年10月30日至11月2日在重庆隆重召开。作为我国耳鼻咽喉头颈外科学领域层次最高、影响力最大的全国性学术盛会,大会将集中展示学科最新进展与科研成果,推动临床诊疗与科研创新深度融合。

    民生五官科医疗集团高度重视此次学术交流,积极组织动员武汉、郑州两院区医生踊跃投稿。最终,共有6篇论文成功入选中华医学会第二十二次耳鼻咽喉头颈外科学术会议,全部通过专家严格评审,取得“满堂彩”:
    · 
    1篇入选【大会论文发言】,代表集团声音登上全国学术舞台
    · 
    · 
    1篇入选【壁报交流】,面向同道集中展示临床成果
    · 
    · 
    4篇入选【书面交流】,分享经验,推动学科交流
    · 
     
    成果展示,全国大会入选情况
    郑州院区鼻咽喉病区主任 刘红勇
    · 
    《药物诱导睡眠电子内镜下观察口腔矫正器在鼾症治疗的临床应用及疗效观察》(论文发言)
    · 
    · 
    《UPPP术后鼻咽重度黏连的手术治疗及疗效分析》(书面交流)
    · 
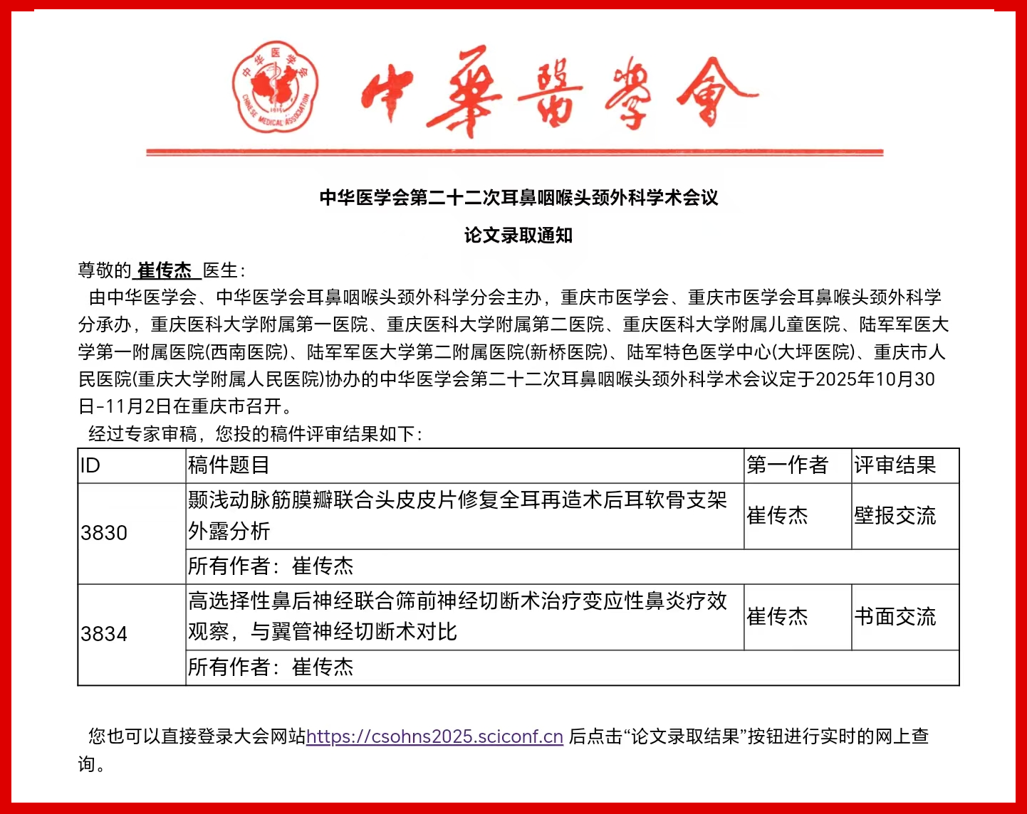
    武汉院区住院部总医师 崔传杰
    · 
    《颞浅动脉筋膜瓣联合头皮皮片修复全耳再造术后耳软骨支架外露分析》(壁报交流)
    · 
    · 
    《高选择性鼻后神经联合筛前神经切断术治疗变应性鼻炎疗效观察,与翼管神经切断术对比》(书面交流)
    · 
    郑州院区耳科病区主任 王龙海
    · 
    《中医定向透药联合鼓室注射治疗慢性耳鸣的对比分析》(书面交流)
    · 
    · 
    《外耳道真菌病的诊治体会》(书面交流)
    · 
    这是继多个高水平学术会议后,民生五官科医疗集团在全国性大会上的又一次集中亮相,充分彰显了“民生体系”在耳鼻喉专科领域的科研实力和学术影响力。
     
    科研与临床并重,学科建设成果落地
    此次入选的论文,涵盖鼾症、耳科、鼻咽喉及中西医结合等多个方向,既有临床观察与疗效分析,也有手术创新与个案总结,集中展现了集团各院区在不同亚专科的探索与突破。学术成果的背后,是一线医生长期坚持临床积累、科学思考与学术沉淀的缩影,更是集团坚持“临床+科研双轮驱动”的最好注脚。
     
     南北联动发力,打造区域头部品牌
    近年来,民生五官科医疗集团持续推进学科建设,构建起鼻科、耳科、鼾症、听力重建、外耳再造、中医耳鼻喉、头颈咽喉七大诊疗中心,形成以武汉、郑州、沈阳院区协同发展的南北呼应格局。本次年会6篇论文的集中展示,正是南北院区科研力量协同发力的成果,也是集团整体学术布局能力的体现。
     
    服务国家战略,引领中部崛起
    “健康中国2030”战略强调创新驱动和专科发展。民生五官科医疗集团下属武汉、郑州、沈阳民生耳鼻喉专科医院始终把“科研创新”与“临床诊疗”并举,既为患者解决“病痛”,也为学科贡献“智慧”。此次论文的集中入选,不仅是对个人学术水平的肯定,更意味着集团及旗下院区逐步走上全国舞台,在推动中部地区耳鼻喉专科崛起中发挥积极作用。
    民生五官科医疗集团常务副总、武汉/郑州民生耳鼻喉专科医院院长禹爽表示,热烈祝贺三位投稿的同事!这是对他们辛勤付出和学术实力的肯定,更是集团专科建设与学术战略的阶段性成果。希望全院同仁以三位医师为榜样,不断提升学术水平和临床能力,积极在全国学术舞台上发出“民生声音”,携手打造中部地区耳鼻喉专科的头部品牌,为守护人民健康贡献更多“民生力量”
     

    如果对这篇文章感兴趣或者有疑问 您可以选择

    扫码获取路线

    一键预约 方便快捷

    咨询医生
    微信预约
    QQ咨询
    分享到:

    疾病导航 首页 民生简介 民生医生 楼层分布 来院路线 在线咨询

    扫一扫关注我们

    • ★ 省/市医保
    • ★ 城乡居民医保
    • ★ 铁路医保
    • ★ 长城人寿
    • ★ 平安人寿保险定点医院

    QQ:2226880357

    地址:郑州市中原东路125号(与京广路交叉口)
    查看来院地图 >>

    400-837-1120

    周一至周日 8:00-22:00

    (健康热线)

      在线咨询医生

    网站内容申明:本网站信息仅供参考,不能作为诊疗耳鼻喉疾病的依据,部分图片来源于网络,如有侵权,请联系本站管理员删除

    豫ICP备13019641号-1

    豫公网安备 41010302002595号

    Back To Top Frendly Link

    在线咨询 CONSULTING
    娄卫华
    主任医师
    原河南中医学院 附属医院五 官科主任,从事本专业40多年
    王高宏
    业务院长
    从事耳鼻喉专业30年,专注鼻 窦内窥镜功能性手术10余年
    徐留见
    耳鼻喉科主任
    从事耳鼻喉专业20年,中华医 学会耳鼻喉专业委员会委员
    来院路线 HOSPITAL LINE
    门诊时间 CLINIC HOURS